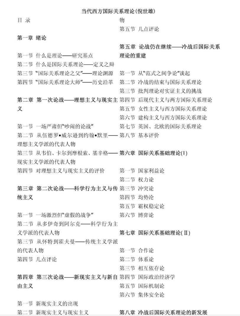
资料目录(截图原因可能偏模糊,实际都是高清版)



备考倪世雄《当代西方国际关系理论》需遵循“流派为纲、理论为核、辨析为要”的逻辑,紧扣教材核心——核心理论流派、代表人物思想、理论演进脉络及流派间辨析,兼顾理论记忆、逻辑梳理与思辨分析,贴合本书“体系完整、流派清晰、侧重理论溯源与比较”的特点,以下是针对性原创备考建议:
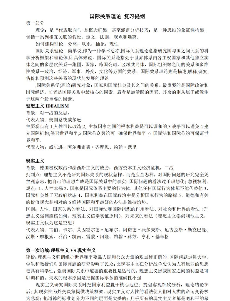
首先,深耕流派体系,筑牢理论根基。聚焦三大重点:一是梳理核心流派,熟练掌握现实主义(古典、新现实主义)、自由主义(古典、新自由主义)、建构主义三大主流流派,兼顾批判理论、女性主义等边缘流派,明确各流派的核心立场与理论边界;二是吃透代表思想,牢记各流派代表人物(如摩根索、沃尔兹、基欧汉、温特)的核心观点、理论模型及论证逻辑,精准对应思想与流派;三是把握演进脉络,理清各流派的兴起背景、发展阶段及相互批判、借鉴的关系,构建“流派-人物-思想”的闭环知识体系。
其次,精研题型规律,强化答题逻辑。结合教材课后习题、历年真题,明确题型分布(名词解释、简答题、论述题、比较分析题),比较分析题与论述题是得分关键。总结答题范式:名词解释需“流派归属+核心观点+理论意义”,精准凝练;简答题分点梳理逻辑,兼顾思想阐述与流派关联;比较分析题紧扣“核心分歧-理论依据-异同点-适用场景”,聚焦主流流派间的关键差异,适配评分对思辨性与理论深度的要求。
最后,聚焦难点突破,提升备考精准度。针对高频难点(流派观点混淆、理论逻辑模糊、比较分析片面),整理各流派核心观点对比表,强化差异记忆;结合国际政治案例(如大国博弈、全球治理),深化理论应用与辨析能力。重点攻克新现实主义与新自由主义的核心分歧、建构主义对物质主义的批判等易失分点,结合真题复盘总结技巧,强化学术思辨与理论阐释能力,提升应试精准度。
若资料存在问题或网盘链接失效,请联系本站客服QQ2484803760,每天工作时间:上午8点—晚上10点
声明:本站所有文章,如无特殊说明或标注,均为本站原创发布。任何个人或组织,在未征得本站同意时,禁止复制、盗用、采集、发布本站内容到任何网站、书籍等各类媒体平台。如若本站内容侵犯了原著者的合法权益,可联系我们进行处理。
