资料目录(截图原因可能偏模糊,实际都是高清版)

备考胡裕树老师的《现代汉语》,关键是要把它当成一门“语言解构”的工具课,而不是单纯的知识记忆课。这本书体系严密,但略显板正,啃下来需要些方法。结合往年同学的体会,几点实在的建议供你参考:
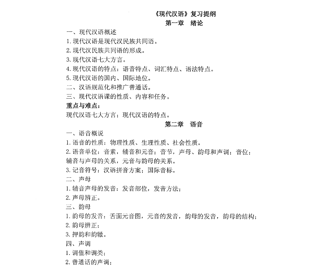
一、先理框架,再抠细节
这本书的目录就是最好的知识地图。千万不要一头扎进某个章节里。先把绪论和每章的开篇小结吃透,明白全书是沿着“绪论—语音—文字—词汇—语法—修辞”这条线展开的,而语法部分是绝对的重中之重,分数占比最大。在脑海里先搭好这个架子,具体知识点才知道往哪儿放。
二、吃透核心概念,建立联系
书中术语多且严谨,比如“音素”和“音位”,“短语”和“句型”,“借词”和“外来词”等等。死记定义很容易混。最好的办法是自己动手为每一对易混概念编一个“最核心区别”,并配上教材里的例子。比如“语气”和“语调”区别在哪?用书上的句子一分析就清楚了。理解了概念的区别与联系,整个知识网就通了。
三、语法部分要“理论+实操”双修
语法是难点,也是考点最密集的地方。句法分析(如层次分析法、复杂单句析句)不能只看懂,一定要亲手在纸上划。找课后习题或往年真题,像做数学题一样一步步分析。一开始慢不要紧,关键是过程规范,因为考试时会按步骤给分。同时,把书上那些看似枯燥的规则(如连动句、兼语句的特点)用自己的话转述一遍,或者造个新鲜的例子,记忆会深刻得多。
四、善用“对比”和“例子”
《现代汉语》的知识,很多是在对比中清晰的。比如古入声字在现代普通话中的分化规律,南北方言在声调上的差异,都可以通过对比来掌握。书上的例子往往很经典,但自己尝试从当下的网络用语、广告标语或日常对话中寻找鲜活语料来印证理论,会让你对知识的理解“活”过来。比如,用一个流行梗来分析其修辞手法或语法结构。
五、重视课后练习与真题
胡裕树教材的课后思考题很有价值,很多考试命题思路源于此。务必动手做,而不是只看答案。历年真题是最好的指南针,能告诉你哪些章节是命题重点,分析题常考哪些题型。通过真题去回溯书本,复习会更有针对性。
若资料存在问题或网盘链接失效,请联系本站客服QQ2484803760,每天工作时间:上午8点—晚上10点 声明:本站所有文章,如无特殊说明或标注,均为本站原创发布。任何个人或组织,在未征得本站同意时,禁止复制、盗用、采集、发布本站内容到任何网站、书籍等各类媒体平台。如若本站内容侵犯了原著者的合法权益,可联系我们进行处理。