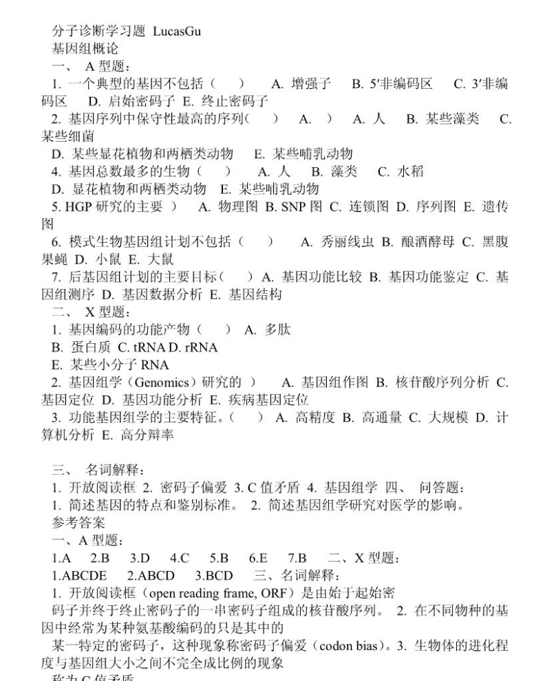
资料目录(截图原因可能偏模糊,实际都是高清版)


备考《分子诊断学》需遵循“技术筑基、临床赋能、规范落地”的通用逻辑,紧扣课程核心模块——核酸扩增技术、核酸杂交技术、基因测序技术、蛋白质诊断技术、临床应用(感染病、遗传病、肿瘤)、质量控制,兼顾技术原理、临床适配与操作规范,贴合学科“技术密集、临床导向、强实践性”的核心特质,适配各类教材版本与考试需求,以下是针对性原创备考建议:
首先,深耕核心技术,筑牢知识根基。聚焦三大重点:一是吃透技术原理,精准掌握PCR、实时荧光定量PCR、核酸杂交、二代测序等核心技术的分子机制、反应条件与关键试剂,建立“技术原理-操作要点-优劣特性”的对应认知;二是强化技术关联,以“核酸/蛋白质检测”为主线,串联各类技术的互补应用场景,理解不同技术的临床适配逻辑,避免技术孤立记忆;三是夯实细节要点,牢记技术的特异性、灵敏度要求、污染防控措施,为后续临床应用与解题筑牢基础。
其次,精研题型规律,强化应试能力。结合课程例题、课后习题及历年真题,明确题型分布(选择题、填空题、简答题、论述题、案例分析题),技术应用、临床适配、规范操作是得分核心。答题范式:选择/填空题聚焦技术原理、关键参数与临床指征,确保记忆精准;论述题紧扣技术与临床的结合点,分层次阐释技术选型依据与应用价值;案例题围绕临床场景,推导诊断方案、技术选择及结果解读,贴合学科临床导向。
最后,突破核心难点,提升综合应用水平。针对高频难点(技术选型混淆、临床场景适配不当、质量控制逻辑模糊),整理技术对比表、临床应用清单、质量控制要点,重点攻克复杂疾病的诊断方案设计、技术干扰排除、结果精准解读等易失分点。通过“技术精读-临床推演-规范复盘”的闭环训练,强化技术与临床的衔接,全面提升分子诊断学综合应用与应试能力,适配各类考试场景。
若资料存在问题或网盘链接失效,请联系本站客服QQ2484803760,每天工作时间:上午8点—晚上10点
声明:本站所有文章,如无特殊说明或标注,均为本站原创发布。任何个人或组织,在未征得本站同意时,禁止复制、盗用、采集、发布本站内容到任何网站、书籍等各类媒体平台。如若本站内容侵犯了原著者的合法权益,可联系我们进行处理。
