资料目录(截图原因可能偏模糊,实际都是高清版)



备考刘进军教授的《电力电子技术》(第5版),必须清晰认识到这是一门理论深度与实践应用紧密结合的核心课程。与基础理论课不同,电力电子技术的学习遵循“电路拓扑 → 工作原理 → 数学分析 → 波形特性 → 应用设计”的完整逻辑链。因此,备考策略应围绕“理解机理、掌握分析、贯通应用”展开。
第一阶段:构建知识体系,理清技术脉络(2-3周)
切勿孤立地记忆各种“变换电路”。首先,应精读绪论,建立全局观:理解电力电子技术的核心是实现“电能变换”,其四大基本类型(AC/DC、DC/AC、DC/DC、AC/AC)是全书的骨架。建议以“开关器件”为起点,先掌握晶闸管(SCR)、IGBT、MOSFET 等核心器件的外特性、驱动与保护,因为器件是构成所有电路的基石。随后,围绕四大变换类型,梳理出每条技术主线下的经典电路,如AC/DC中的相控整流与PWM整流,DC/AC中的电压型与电流型逆变电路,DC/DC中的Buck、Boost、Buck-Boost等。画出知识结构图,明确各章节的归属与联系。
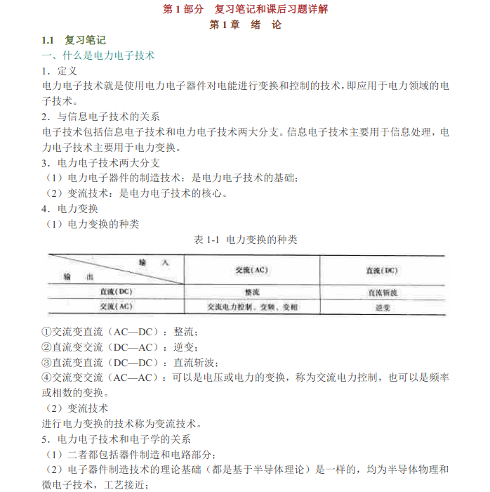
第二阶段:聚焦核心电路,攻克分析与计算(4-5周)
这是备考最核心、最关键的阶段,目标是“既懂其然,更懂其所以然”。
-
“电路-波形-公式”三位一体学习法:对每一个重点电路(如单相/三相桥式全控整流、单相/三相电压型逆变、移相全桥等),必须做到:能默画主电路拓扑与关键信号(如驱动信号、电压、电流)波形;能根据电路工作状态,分段推导输出电压/电流的表达式(平均值、有效值);能定性分析电路参数变化对输出波形的影响。务必动手推导,而非只看结论。
-
掌握核心分析方法:重点包括:晶闸管相控电路的“触发延迟角α”分析、PWM控制的基本原理与调制法(SPWM/SVPWM)、DC/DC变换的CCM/DCM模式分析、换流过程与换流重叠角概念。这些是解题的通用工具。
-
公式与计算的熟练度:对关键公式(如整流输出电压平均值、谐波分析、变压器漏感影响等)要理解其物理意义和适用范围。通过课后习题和例题,进行定量计算训练,确保计算准确、熟练。
第三阶段:综合归纳与应试准备(2-3周)
-
横向对比与专题归纳:将功能相似的电路进行对比。例如,对比不同整流电路的输出波形、谐波特性与适用场合;对比电压型与电流型逆变器的特性差异;总结软开关技术与硬开关技术的本质区别与优势。这有助于应对综合题和论述题。
-
真题/习题实战:寻找配套习题集或往年试题进行限时训练。重点练习:波形绘制与分析题、计算题、简答与论述题。通过做题,检验自己对原理的掌握程度,并规范答题步骤(如画图、公式、代入、结果、单位)。
-
联系工程实际:思考各电路在典型领域的应用(如整流用于充电、逆变用于变频调速、DC/DC用于开关电源)。了解实际工程中必须考虑的问题,如电磁兼容(EMC)、散热、保护等,这常是高分题目的切入点。
核心备考心法:
-
以“开关”为核心:时刻牢记电力电子电路的核心是“可控开关”的周期性通断。任何分析都应从“开关状态组合”入手。
-
波形是灵魂:看懂、会画、能分析波形,是学好这门课的最直观体现。波形中包含了电路工作的全部信息。
-
理解优于硬背:在理解工作原理的基础上记忆关键结论和公式,才能应对灵活多变的考题。
总之,备考《电力电子技术》是一场对逻辑思维与工程分析能力的系统训练。通过“构建体系 → 深度分析 → 综合应用”的路径,你不仅能有效应对考试,更能为后续专业课程学习和未来工程技术工作打下坚实的理论基础。
若资料存在问题或网盘链接失效,请联系本站客服QQ2484803760,每天工作时间:上午8点—晚上10点
声明:本站所有文章,如无特殊说明或标注,均为本站原创发布。任何个人或组织,在未征得本站同意时,禁止复制、盗用、采集、发布本站内容到任何网站、书籍等各类媒体平台。如若本站内容侵犯了原著者的合法权益,可联系我们进行处理。
