资料目录(截图原因可能偏模糊,实际都是高清版)


备考《全科医学概论》,最致命的误区是把它当成《全科医学》的“名词解释版”或“绪论摘要”——继续背定义、背原则、背模式,结果答起“全科医生在处理社区高血压问题时与专科医生有何不同”时,只会罗列“连续性、综合性、协调性”三个词条,却完全看不见这门概论课最根本的学科使命:它不是全科医学知识的简化本,而是为医学生打开一扇全新医学范式的思想启蒙之作。这门课的本质不是名词汇编,而是从“疾病中心”到“健康中心”、从“个体治疗”到“家庭照顾”、从“医院坐诊”到“社区守护”的认知革命。
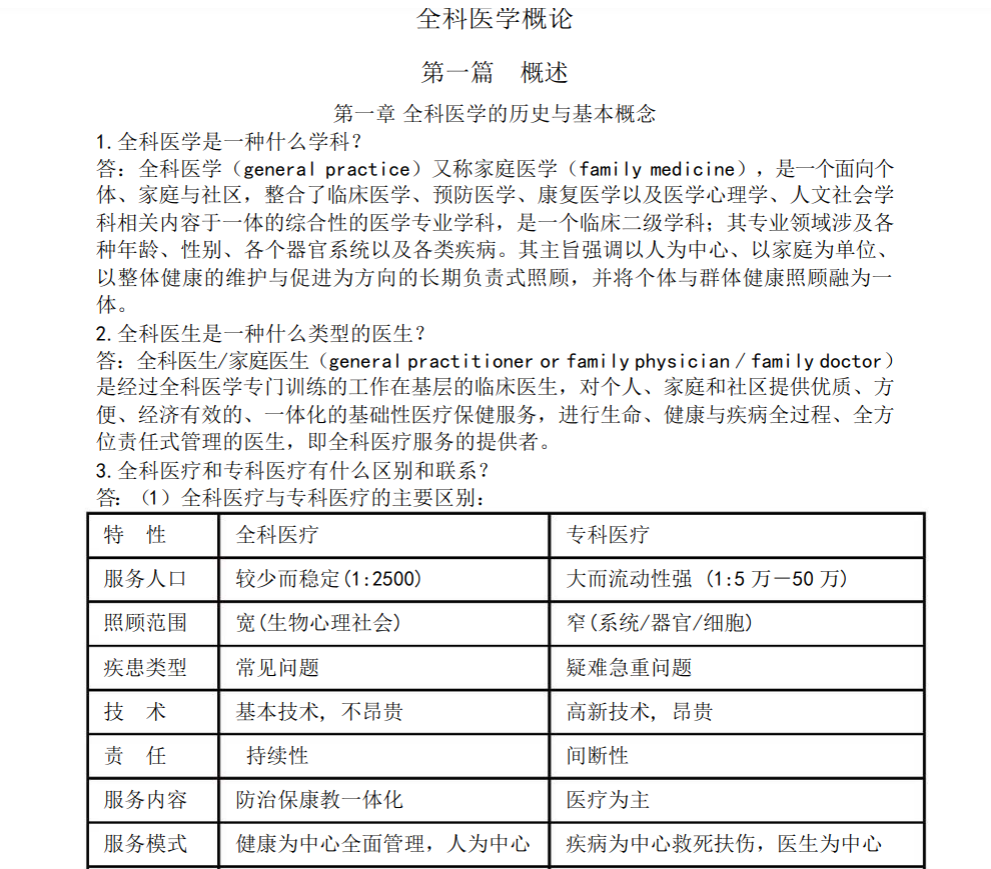
第一,从“知识背诵”彻底切换为“范式理解”。 绝大多数考生按全科医学定义、基本原则、以人为本照顾、家庭为单位、社区为导向、临床预防、慢性病管理、健康档案的章节顺序死守,这是教材目录的陈列逻辑,不是全科医学的思维逻辑。高分考生的知识库是按“全科医学凭什么区别于专科医学”重组的。 建议手绘一张“全科医学与专科医学对比图”,中心是“患者/人”,对比两个范式:专科医学关注“病”(疾病分类、诊断治疗、医院为中心、医生权威),全科医学关注“人”(健康问题、全人照顾、家庭社区为基础、医患伙伴)。把教材各章的核心概念(首诊、连续性、综合性、协调性、预防导向)全部挂载到“全科医学”这一侧。合上笔记能从“一位高血压患者”这个例子,讲出专科医生会关注血压控制、靶器官损害、用药调整,而全科医生还会关注他的饮食运动习惯、心理压力、家庭支持、社区资源、健康信念,才算读懂了全科医学的范式革命。
第二,死磕“以家庭为单位”这个理论心脏。 这是全科医学区别于一切专科医学的核心特征,也是无数考生把“家庭结构、家庭功能、家庭生活周期”背成三个名词、却从未理解它们如何进入临床思维的致命失血。家庭不仅是患者的背景,是健康的决定因素,也是医疗资源的重要组成部分。 复习家庭理论,不能只背家庭APGAR问卷、家庭圈、家庭生活周期,必须追问:为什么同一个糖尿病管理方案,在一个家庭支持好的患者身上成功,在另一个家庭矛盾多的患者身上失败?因为家庭可能是依从性的来源,也可能是压力的来源。复习家庭访视,不能只背访视流程,必须追问:当你在患者家中看到凌乱的药盒、油腻的厨房、沉默的家人时,你读懂了什么?建议制作“家庭视角案例分析卡”,以儿童哮喘、老年高血压、产后抑郁、肿瘤姑息治疗四个典型场景为横轴,每轴完成三层作业:该场景中家庭因素可能如何影响健康、全科医生如何评估家庭功能、可采取哪些家庭干预措施。考场遇“某糖尿病患者血糖控制不佳”案例分析题,你除了分析用药和生活方式,还要追问:家人是否支持?有无家庭矛盾?是否有照护负担?
第三,用“临床预防”这把尺子击穿“医患关系”。 这是全科医生从“坐堂行医”走向“主动守护”的战略武器,也是无数考生把“三级预防”背成三个层次、却从未理解它们如何嵌入日常诊疗的认知断层。每一次就诊都是一次预防的机会。 复习临床预防,不能只背定义,必须追问:一位50岁男性因感冒来就诊,全科医生除了治感冒还能做什么?顺便测血压筛查高血压(二级预防)、询问吸烟史并劝戒烟(一级预防)、评估心血管风险、提醒结直肠癌筛查年龄(二级预防)。复习医患沟通,不能只背“倾听、解释、共情”,必须追问:如何通过沟通建立信任,让患者愿意接受预防建议?如何了解患者的健康信念,制定可行的行为改变计划?建议制作“日常诊疗中的预防机会档案”,以普通感冒、高血压复诊、糖尿病随访、老年人健康体检四个常见场景为横轴,每轴完成三层作业:该场景中可嵌入的一级、二级、三级预防措施。考场遇“全科医生如何在日常门诊中落实预防”论述题,你从机会性筛查、健康咨询、免疫接种、周期性健康检查四维展开。
第四,建立“社区导向”的群体思维。 这是《全科医学概论》区别于临床医学课程的独特视角,也是无数考生只关注个体患者、无视群体健康的思维局限。全科医生不仅要照顾来找你看病的个体,还要关注整个社区的健康状况。 复习社区导向,不能只背社区诊断、社区干预的名词,必须追问:为什么这个社区哮喘发病率高?可能与空气质量、居住环境、卫生习惯有关。全科医生如何通过社区调查发现问题,并协调资源开展干预?复习健康档案,不能只背档案内容,必须追问:健康档案不仅是病历,更是了解社区健康问题的数据库。建议制作“社区健康问题诊断档案”,以高血压、糖尿病、儿童肥胖、老年人跌倒四个社区常见问题为横轴,每轴完成三层作业:社区流行病学调查方法、主要危险因素、可采取的社区干预措施。考场遇“某社区高血压患病率居高不下”案例分析题,你从健康教育、盐摄入干预、高危人群筛查、规范管理、环境改善五维展开社区干预方案。
