资料目录(截图原因可能偏模糊,实际都是高清版)




备考董奇老师的《心理与教育研究方法》,关键在完成从“知道方法”到“能设计、能评价、能论证”的研究者思维转变。这本书体系宏大,逻辑严谨,将心理与教育领域的研究方法深度融合。根据历届考研和期末高分同学的经验,你必须成为“研究逻辑的架构师”和“研究质量的审计员”。
一、先吃透全书“总-分-总”的顶层逻辑,建立方法论地图
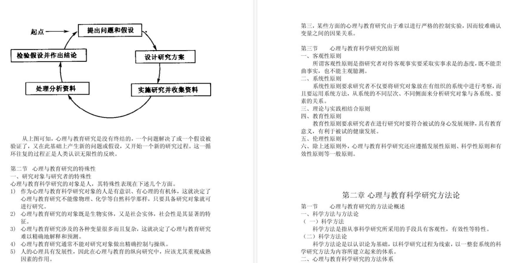
不要急于进入具体章节。董奇老师的书有着鲜明的顶层设计。首先精读绪论及前几章,理解其核心逻辑:科学研究的基本逻辑与过程 → 提出研究问题与设计 → 各种具体研究方法的原理与操作(相关、实验、准实验、调查、观察、个案等)→ 数据收集与分析的整体考量 → 研究报告的撰写与评价。用一张大图画出这个从“问题”到“报告”的闭环,并标注出每个环节需要解决的核心方法论问题(如“效度控制”、“伦理考量”)。这张地图是你驾驭全书的导航。
二、核心攻克“研究设计”与“效度控制”,这是灵魂所在
这是全书的精髓,也是考试和未来研究的命脉。
-
研究设计类型学:必须像掌握语法一样,精通真实验设计、准实验设计、非实验设计(如调查、相关、发展研究)的内在逻辑、适用情境、因果推断强度及局限性。要能为一个具体的研究问题,论证为何选择A设计而非B设计。
-
效度:研究的生命线:深刻理解并能熟练运用“内部效度、外部效度、结构效度、统计结论效度”这四大效度框架。不仅要知道定义,更要能针对一个具体的研究方案(尤其是实验与准实验),系统性地分析可能威胁其各效度的因素,并提出具体的、可操作的控制措施。在论述和设计题中,展现这种系统性的效度思维,是区分水平的关键。
三、融合“心理”与“教育”特性,关注应用场景的特殊性
本书的最大特色在于融合。备考时,需有意识地在两个领域间建立联系与迁移:
-
教育情境的复杂性:思考在教育现场(课堂、学校)实施研究时,在抽样、变量操纵、伦理等方面面临哪些特殊挑战?如何运用书中的混合方法、行动研究、发展研究等来应对?
-
方法的选择与论证:针对一个跨领域问题(如“多媒体教学对小学生注意力与学习效果的影响”),你需要能综合运用心理学的实验控制思想与教育领域的现场研究策略,设计一个可行且严谨的方案,并论证其方法选择的合理性。
若资料存在问题或网盘链接失效,请联系本站客服QQ2484803760,每天工作时间:上午8点—晚上10点
声明:本站所有文章,如无特殊说明或标注,均为本站原创发布。任何个人或组织,在未征得本站同意时,禁止复制、盗用、采集、发布本站内容到任何网站、书籍等各类媒体平台。如若本站内容侵犯了原著者的合法权益,可联系我们进行处理。
