资料目录(截图原因可能偏模糊,实际都是高清版)



刘祖洞老师的《遗传学》绝对是经典中的经典,但想啃下这块硬骨头,千万别当“书呆子”!学长学姐的血泪经验就一句话:前七章是命根子,计算题是拿分的亲爹,真题是唯一的指南针。
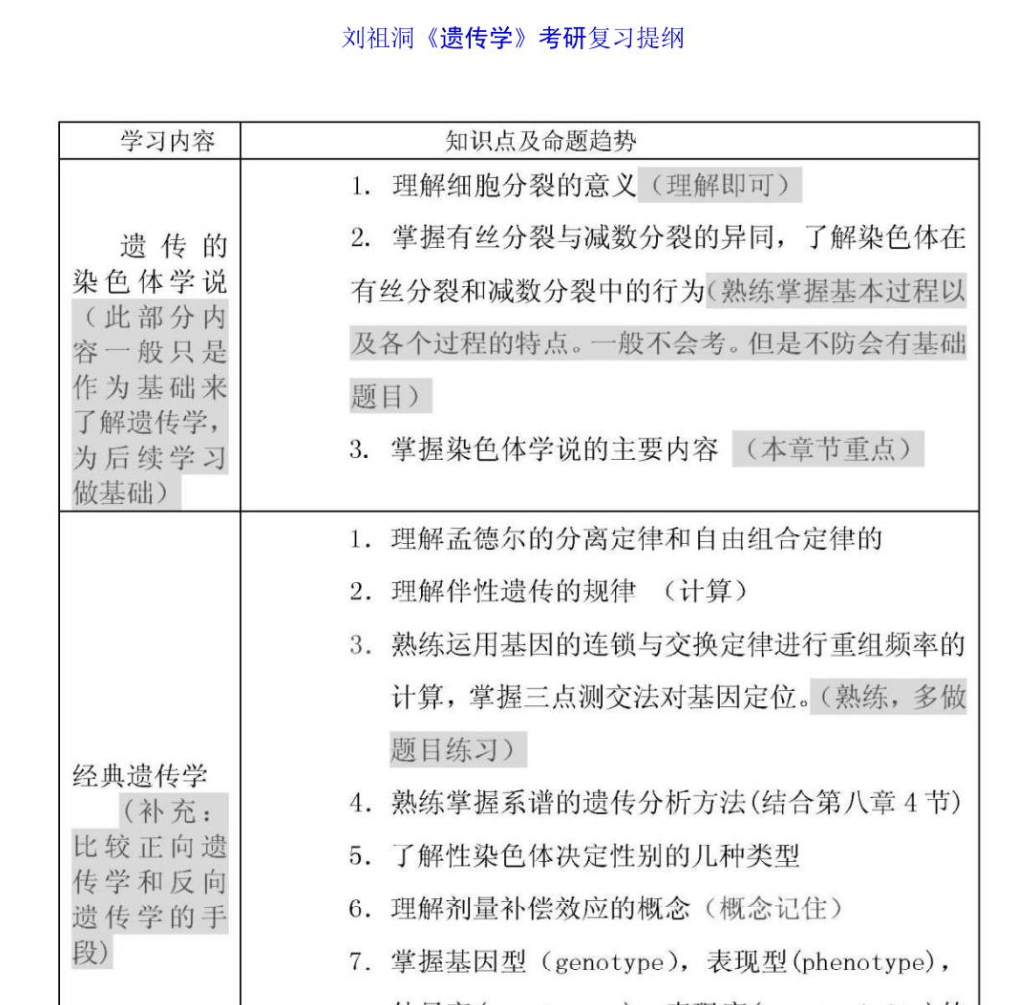
首先,别被厚书吓住,要学会“切蛋糕”。这本书前七章的经典遗传学(孟德尔定律、连锁交换、细胞遗传)是重中之重,考试占比极高,必须像学数学公式一样去理解。后面的现代遗传学(分子基础、基因调控)虽然难,但考试往往只考核心概念,比如“外显率与表现度”、“哈迪-温伯格平衡”,那些复杂的分子机制图看个大概就行,别在细枝末节上浪费生命。
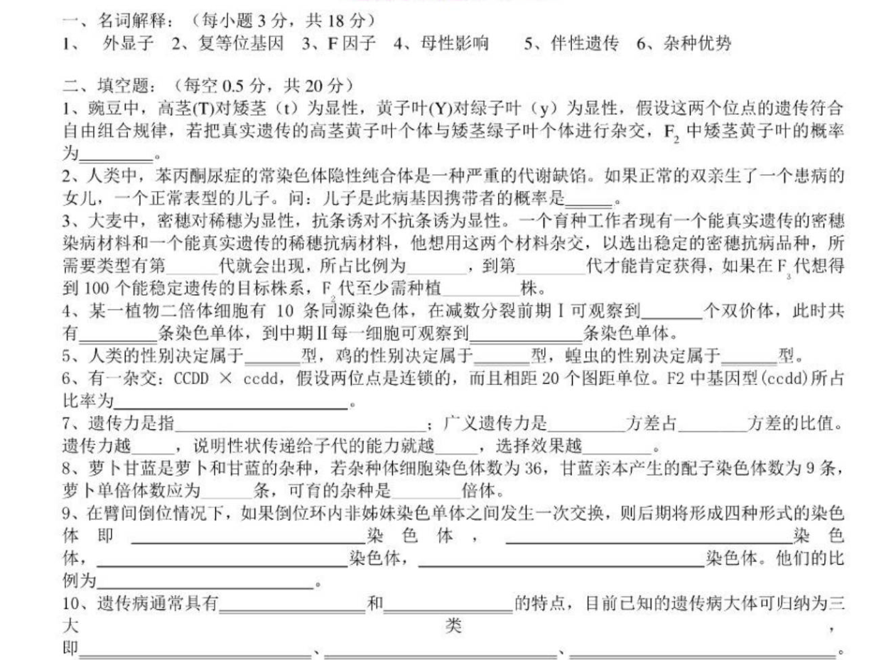
其次,计算题必须练到“肌肉记忆”。什么三点测交、遗传图距、卡方检验(χ²),这些是必考的“送分题”也是“拉分题”。一定要把课后习题和真题里的计算题亲手算三遍!哪怕你不懂原理,只要会套公式算出F2代的9:3:3:1或者1:1:1:1,老师也得给你分。特别是果蝇的性别决定和伴性遗传,一定要搞懂X:A比值那套逻辑,不然考场上绝对懵圈。
最后,死磕真题和名词解释。这门课的名词解释重复率高得离谱,“易位杂合体”、“拟表型”、“动态突变”这些词,年年考,只是换个马甲。去把近十年的真题找来,把每个名词解释都背熟。
总结:别纠结偏难怪的分子机制,死磕经典定律+计算公式+真题名词。把自己想象成那个在显微镜下数染色体的侦探,逻辑通了,这门课就是送分童子!干就完了!
若资料存在问题或网盘链接失效,请联系本站客服QQ2484803760,每天工作时间:上午8点—晚上10点
声明:本站所有文章,如无特殊说明或标注,均为本站原创发布。任何个人或组织,在未征得本站同意时,禁止复制、盗用、采集、发布本站内容到任何网站、书籍等各类媒体平台。如若本站内容侵犯了原著者的合法权益,可联系我们进行处理。
