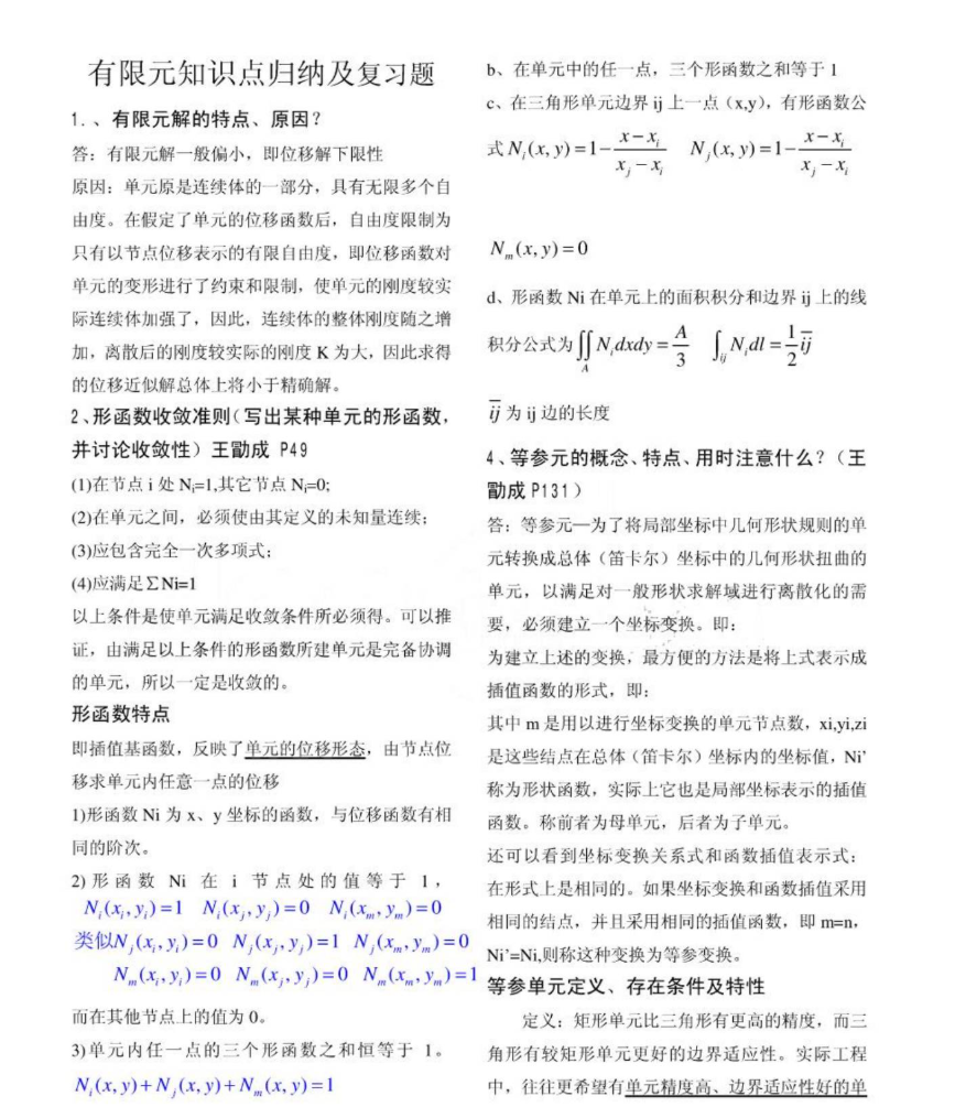
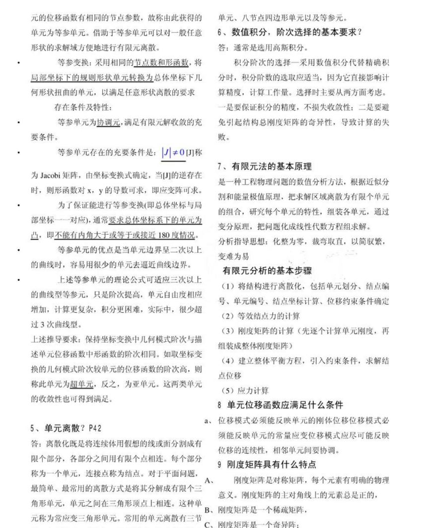
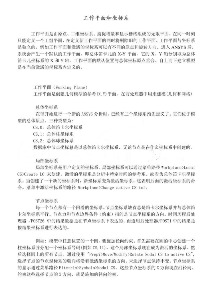
资料目录(截图原因可能偏模糊,实际都是高清版)




听学长一句劝:《有限元基础》这门课,千万别上来就狂点鼠标玩软件!这也是历年挂科率最高的“天坑”误区。这门课的本质不是学操作,而是学“离散化思维”。
1. 手算是通关的亲爹
考试里一定会有让你推导单元刚度矩阵或者形函数的大题。别指望背公式,你得亲自拿笔推一遍最简单的弹簧模型或者杆单元。如果你搞不懂“节点自由度”是怎么变成矩阵里的数字的,后面用ANSYS、Abaqus全是瞎蒙。重点死磕边界条件处理(比如怎么把已知位移引入方程),这是手算和软件都通用的核心逻辑。
2. 软件只是个计算器,物理意义才是命
上机考或者大作业,老师不看你云图多花哨,看的是“前处理”。网格为什么在这里加密?为什么选C3D8R而不是C3D10?遇到报错(Error/Warning)别删了重跑,分析报错原因才是拿高分的关键(比如检查是不是单元畸变、沙漏模式或者刚体位移)。记住铁律:手算验证。拿材料力学公式算个简支梁挠度,跟软件结果对不上?对不上就得解释为什么,这才是真本事。
3. 真题里的“黑话”要会翻译
去打印店淘往年卷子,你会发现名词解释就那几个:等参单元、高斯积分、雅可比矩阵、收敛性。别死记硬背,要用“人话”理解。比如“等参单元”就是用同一套函数描述形状和位移;“高斯积分”就是选几个点来近似算面积。计算题套路很死,通常就是“组装K矩阵+加约束+求解”,把这套流程练到肌肉记忆。
避坑指南: 单位制千万别搞混(MPa和Pa差10^6倍,错了直接0分);简答题多画图,力学的图比文字管用;别沉迷炫酷的后处理,载荷和约束加错了,结果再漂亮也是废的。搞懂物理意义,这门课比理论力学好拿分!
若资料存在问题或网盘链接失效,请联系本站客服QQ2484803760,每天工作时间:上午8点—晚上10点
声明:本站所有文章,如无特殊说明或标注,均为本站原创发布。任何个人或组织,在未征得本站同意时,禁止复制、盗用、采集、发布本站内容到任何网站、书籍等各类媒体平台。如若本站内容侵犯了原著者的合法权益,可联系我们进行处理。
