资料目录(截图原因可能偏模糊,实际都是高清版)

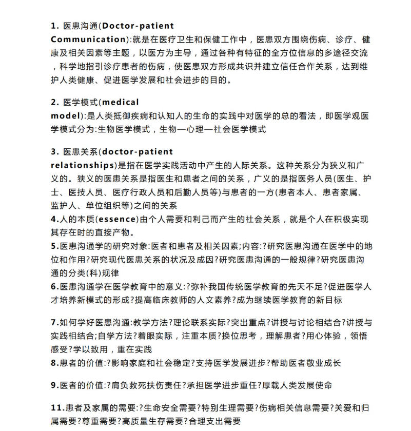
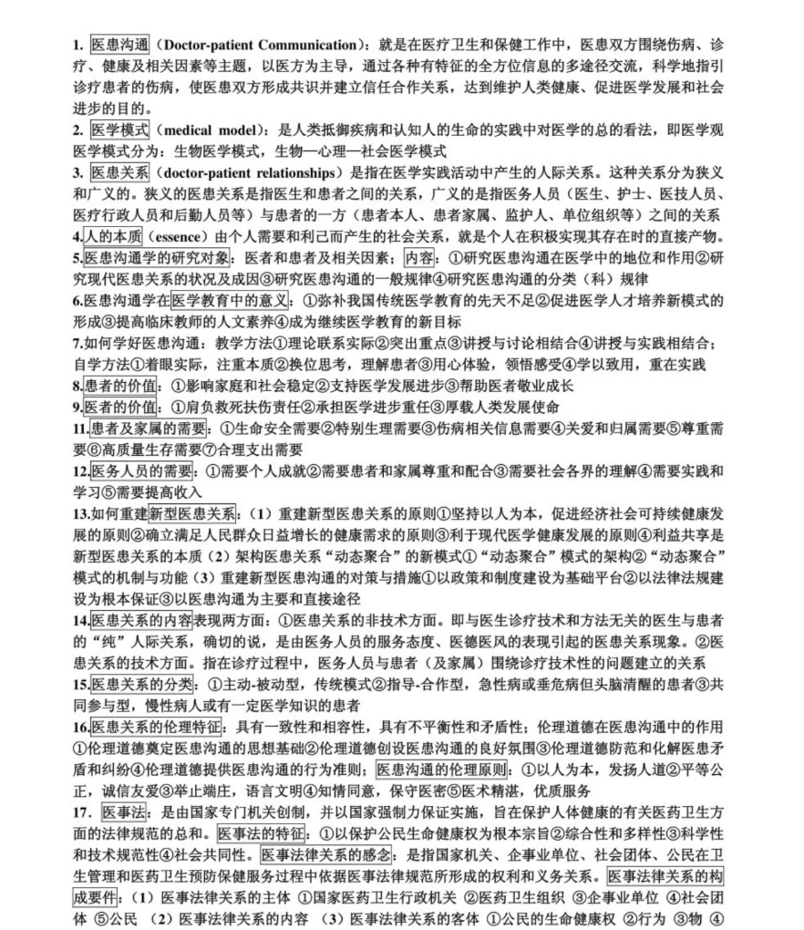
这门课千万别当成“水课”对待,它是典型的“看似好过,实则容易挂得莫名其妙”。学长学姐的血泪教训是:别背死定义,要练“话术”,核心是“换位思考+法律底线”。

首先,理论不用死磕,但“模型”要烂熟。书上那些心理学概念看着头大,其实考试只考几个核心模型:“同理心(Empathy)”“S-P-I-K-E模型”(设置、感知、邀请、知识、共情、总结)和“告知义务”。特别是S-P-I-K-E,这是解答案例分析题的万能钥匙,不管题目怎么变,按这六步套进去,逻辑分就稳了。重点要理解“共情”不是“同意”,是理解患者情绪但不一定认同其观点,这个辩证关系是简答题的高频坑。

其次,案例分析才是“主战场”。考试基本不考名词解释,全是情景题:比如“家属在ICU门口大吵大闹怎么办?”、“患者要百度看病质疑你的方案怎么回?”。这时候别讲大道理,要背“万能金句”。比如面对愤怒家属,第一句永远是“我非常理解您的心情,如果是我的家人我也会着急”(先降火),第二句是“请您先别急,我们坐下来慢慢说具体情况”(控场)。去搜集历年真题里的“送命题”,把自己代入医生角色,练出“条件反射”。

最后,法律和伦理是“红线”。这部分最容易丢分,特别是《医师法》里关于“知情同意”“隐私保护”“病历书写”的硬性规定。比如哪怕是实习医生,没有独立签字权绝对不能乱承诺。一定要把“医疗纠纷预防”那一章的条款过一遍,尤其是哪些情况属于“沟通不当”导致的医疗事故,考试选择题专挑这些细节考。

总结:扔掉课本死定义,多练场景话术,记住“先情绪后事情”的原则,守住法律底线,这门课不仅好过,还是以后上临床的保命符!

若资料存在问题或网盘链接失效,请联系本站客服QQ2484803760,每天工作时间:上午8点—晚上10点 声明:本站所有文章,如无特殊说明或标注,均为本站原创发布。任何个人或组织,在未征得本站同意时,禁止复制、盗用、采集、发布本站内容到任何网站、书籍等各类媒体平台。如若本站内容侵犯了原著者的合法权益,可联系我们进行处理。