资料目录(截图原因可能偏模糊,实际都是高清版)

这门课是检验和药学专业的“天书”,全是仪器原理和曲线图。学长学姐的保命经验就一句话:“别推公式,要像修仪器一样搞懂‘流程’”

千万别把自己当物理学家!你不需要推导薛定谔方程,但必须搞清楚“样品进去,数据出来”中间发生了什么。如果你还在死记硬背朗伯-比尔定律的微分形式,赶紧停下,那是给自己找不痛快。重点只有三大块:色谱(分离)、光谱(鉴定)、电化学(测浓度)

备考实操建议

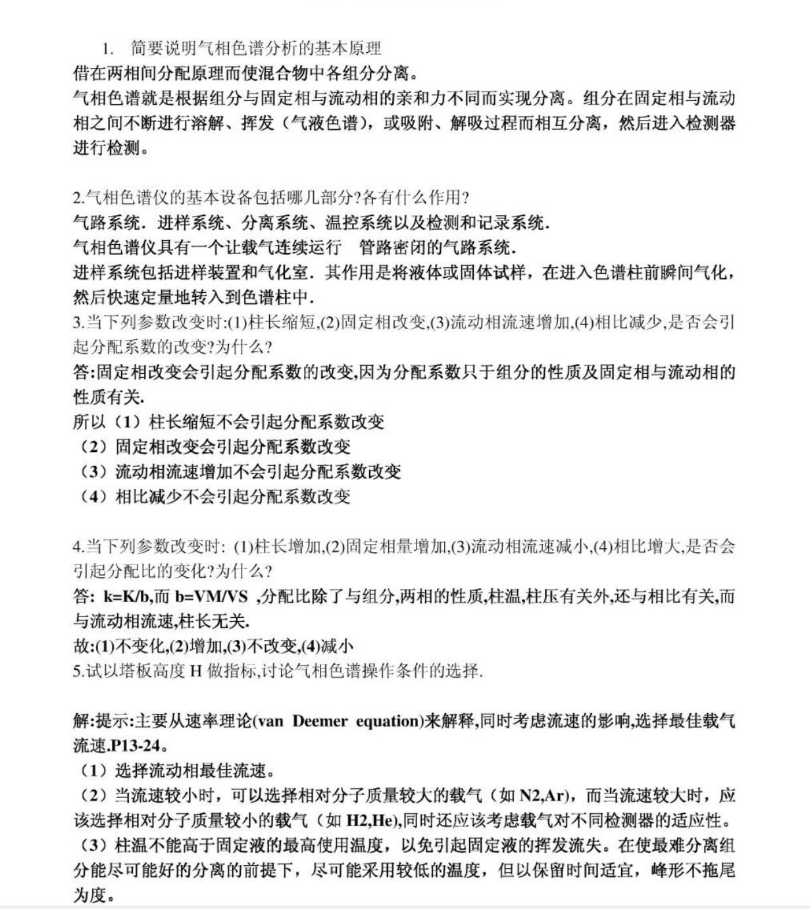
  1. 死磕“流程图”和“结构框图”:这门课离开图就没法活。重点看气相/液相色谱仪的流程(气路/液路系统-进样-分离-检测),质谱仪的离子源-质量分析器-检测器。一定要动手画!比如HPLC的流程,从流动相瓶到废液缸,中间经过泵、进样阀、色谱柱、检测器,画一遍顶背十遍。考试时,哪怕原理说不清,把仪器结构图画对,步骤分就有了。
  2. 抓住“核心参数”的物理意义:别死背定义,要懂“参数变了曲线怎么变”。比如色谱里的“分离度R”,要知道R<1.5分不开,R=1.5刚好基线分离;光谱里的“信噪比S/N”,要知道S/N=3是检出限,S/N=10是定量限。考试常考:“如何通过调节流动相极性来改善分离?”背熟这套话术,大题稳拿一半分。
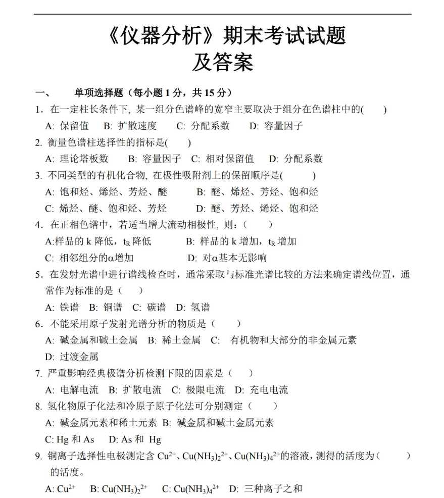
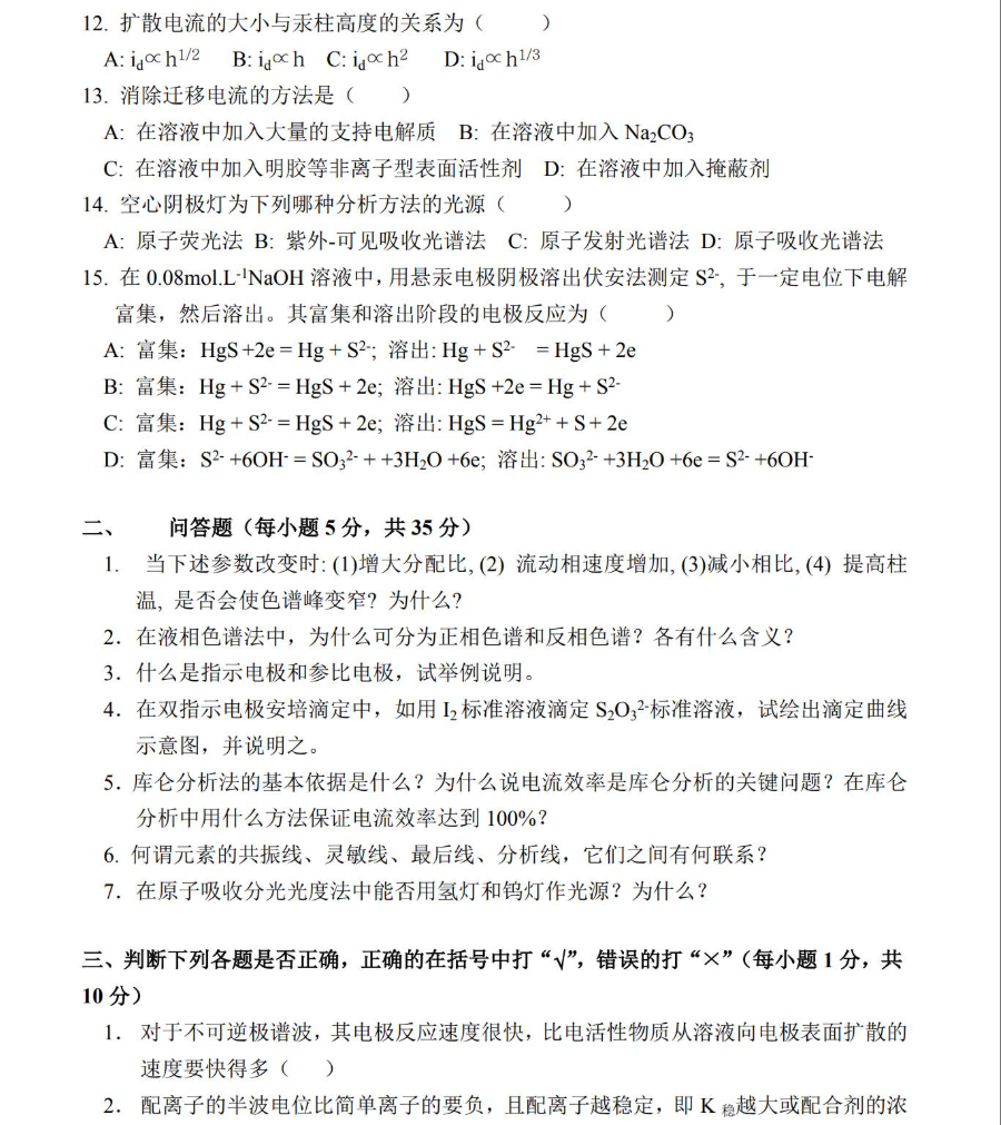
  3. 真题重复率高到离谱:去找往年卷子,名词解释就那几十个(如“化学位移”、“质荷比”、“保留时间”),简答题全是“XX仪器的工作原理”或“主要部件的作用”。直接背真题答案!因为仪器原理几十年没变过,考题也就是换个仪器名字而已。
  4. 放弃复杂的数学证明:傅里叶变换的数学证明、塔板理论的推导直接放弃。重点看临床应用和定性定量方法,比如内标法怎么算浓度、标准曲线怎么做,这些才是采分点。

总结:这门课不需要高智商,需要“机械记忆+逻辑流”。把每一章的仪器当成一条生产线,搞清楚原料(样品)怎么在流水线上被加工成产品(数据)。背熟结构图,搞定计算题(浓度计算),研透真题,过线真的不难!

若资料存在问题或网盘链接失效,请联系本站客服QQ2484803760,每天工作时间:上午8点—晚上10点 声明:本站所有文章,如无特殊说明或标注,均为本站原创发布。任何个人或组织,在未征得本站同意时,禁止复制、盗用、采集、发布本站内容到任何网站、书籍等各类媒体平台。如若本站内容侵犯了原著者的合法权益,可联系我们进行处理。