资料目录(截图原因可能偏模糊,实际都是高清版)



听学长一句劝,别把张菁关玲这本《影视视听语言》当成“拉片指南”去欣赏,那是纯纯的大冤种!这门课本质是“电影的语法书”,备考核心就八个字:“死磕术语,画图分析,用案例砸死阅卷老师”。
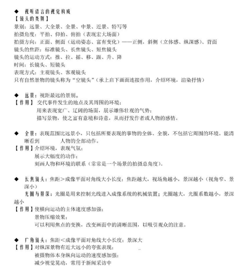
首先,别被一堆法国人名吓尿,其实就考“三大件”:景别(镜头大小)、焦距(透视关系)、角度(俯仰关系)。景别部分最恶心的是“远景系列”和“近景系列”的情感反差!远景是客观、宏观、旁观感;近景是主观、亲密、强制介入感。必须背到形成条件反射!还有“焦距”,短焦(广角)夸张空间,长焦(长焦)压缩空间,这部分必考计算或分析题,别光背定义,要去理解“透视变化”,比如为什么广角拍人脸会变形,长焦为什么能让背景虚化。
其次,专有名词是“送命题”,必须精准对应。比如“蒙太奇”(Montage)的本义是“装配、组接”,别只会说“剪辑”。还要搞懂“八大组合段”(如平行组合、叙事组合),这些是名词解释的高频考点。建议拿个小本本,把书后术语表的核心词抄下来,特别是“能指/所指”这种符号学概念,哪怕不懂也要死记硬背,考试时写上去就是分!
最后,案例分析别写成“观后感”,要写成“技术报告”。老师最烦看到“我觉得”、“感人”这种词!答题必须用“术语+画面+主题”的三段论。比如分析《公民凯恩》的深焦镜头,别光说“画面清晰”,要甩出“大景深”、“前景后景关系”、“空间连续性”这些专业词。平时多背几个“万能案例库”(如《巴顿将军》的仰拍、《阿飞正传》的特写),考试时直接往里套,显得你特有学术范儿。
总结:别当“文艺青年”,要当“电影解剖师”。把景别和焦距的公式刻进DNA,把蒙太奇理论背到不过脑子,把答题语言换成“学术黑话”。这门课不需要你拍出《寄生虫》,只需要你“懂规则、会分析、能装X”,高分真的是有手就行!冲!
