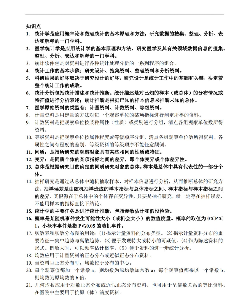
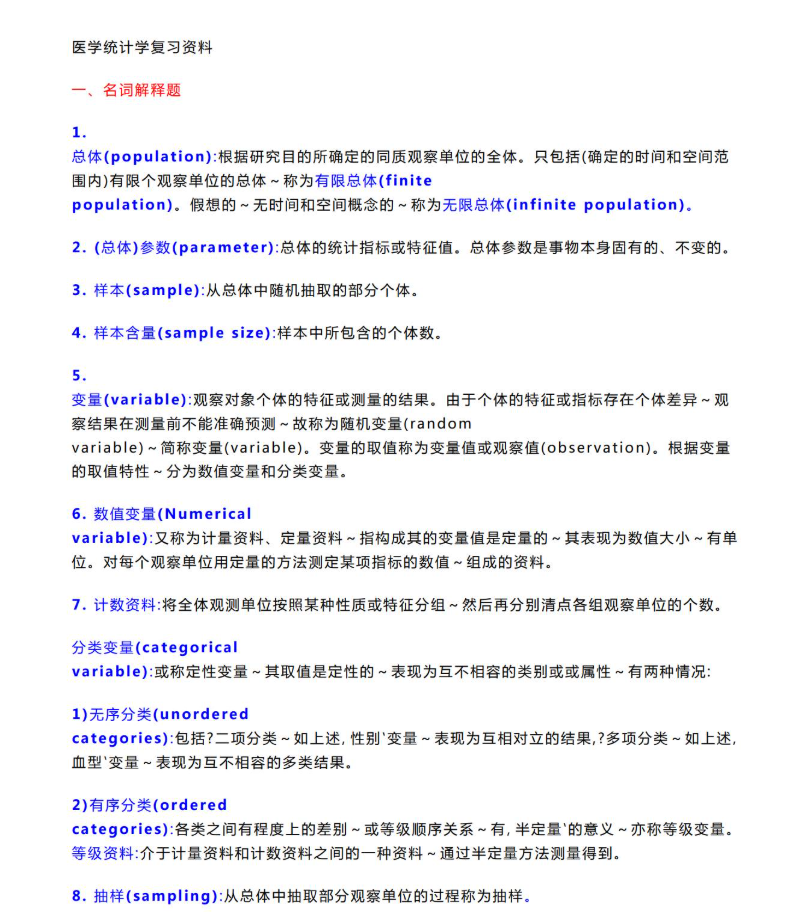
资料目录(截图原因可能偏模糊,实际都是高清版)

这门课听着全是数学公式,其实是“披着数理外衣的医学逻辑课”。学长学姐的通关秘籍就一句话:“别当数学家,要当‘数据翻译官’,死磕‘什么数据用什么方法’。”

首先,“三大检验”是绝对的亲爹。别去推导t分布和卡方分布的数学原理,那是数学系的事。你只需要像“查字典”一样死记:两组均数比较用t检验,多组均数比较用方差分析,率和构成比比较用卡方检验。如果不服正态分布(数据歪了),直接上秩和检验(非参数检验)。考试里80%的分析题都在考这个,把“数据类型+研究设计”的对应表背烂,看到题干里的“有效率”、“生存时间”,脑子里要立刻弹出对应的检验方法,这分就稳了。

其次,名词解释要“精准打击”。这门课的概念特别绕,什么“标准差vs标准误”、“I型错误vs II型错误”、“参考值范围vs可信区间”,差一个字就是另一个意思。一定要列成对比表死磕,比如“标准差描述个体变异,标准误描述样本均数的抽样误差”。还有“P值”的定义,必须背得一字不差:在无效假设成立的前提下,观察到当前差异或更极端差异的概率。

再者,计算题是“纸老虎”。现在谁还手算?考试考的不是你的计算能力,是你的“步骤分”。大题一定要把公式列全、把检验水准(α=0.05)写上、把P值的判断标准写上。哪怕最后数字算错了,只要步骤对,老师也会给你过程分。记住,P<0.05就是硬道理,不管你用什么方法,最后只要能得出“差异有统计学意义”,就能拿分。

最后,真题和SPSS是“救命稻草”。这门课的题库很小,去刷近5-10年的真题,你会发现很多题只是换了个数字,甚至原题复现。特别是生存分析(Kaplan-Meier曲线、Cox回归)和逻辑回归,这几年是热门大题,把书上的例题步骤背下来,考试时直接默写模板。另外,一定要熟悉SPSS的操作界面,知道哪个菜单对应哪种分析方法,现在考试常考“读懂SPSS输出结果”,比如看ANOVA表里的F值和P值。

总结:扔掉复杂的数学推导,背死“数据-方法”对照表,默写易混名词,大题写满步骤,死磕真题和SPSS操作。这门课不需要你成为数学家,只需要你成为一个“会按按钮的SPSS操作员”,高分轻松到手!

若资料存在问题或网盘链接失效,请联系本站客服QQ2484803760,每天工作时间:上午8点—晚上10点 声明:本站所有文章,如无特殊说明或标注,均为本站原创发布。任何个人或组织,在未征得本站同意时,禁止复制、盗用、采集、发布本站内容到任何网站、书籍等各类媒体平台。如若本站内容侵犯了原著者的合法权益,可联系我们进行处理。