资料目录(截图原因可能偏模糊,实际都是高清版)



这门课是基础医学里的“物理噩梦”,公式多到头皮发麻,但学长学姐的通关秘籍就一句话:“别把自己当物理系的,要当‘拿着物理工具的医生’,死磕‘医学场景’里的应用,纯理论推导直接放弃。”
首先,“三大板块”是绝对的亲爹。别去纠结量子力学的波函数,那是物理系的事。医学生只需要搞定三块:流体力学(血液循环、呼吸气流)、热力学(体温调节、低温麻醉)、光学与声学(显微镜、X光/CT/MRI、超声)。重点死磕泊肃叶定律(流量和管径的四次方成正比,这就解释了为什么血栓一点点就能堵死血管)和伯努利方程(狭窄处流速快、压强低,这是心脏杂音和血管塌陷的原理)。把这些公式背后的医学意义理解透,选择题一眼就能选对。
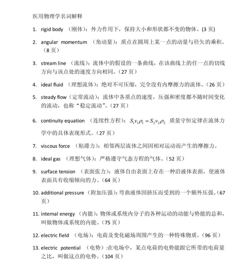
其次,名词解释要“精准打击”。这门课的概念特别容易混淆,比如“表面张力vs粘滞力”、“硬X射线vs软X射线”、“T1加权像vs T2加权像”。一定要结合医学实例背:比如表面张力大导致肺泡塌陷(新生儿呼吸窘迫综合征),所以要用表面活性物质;CT看骨骼好,MRI看软组织好。把这些“物理参数”和“人体组织”对应起来,大题才写得出来。
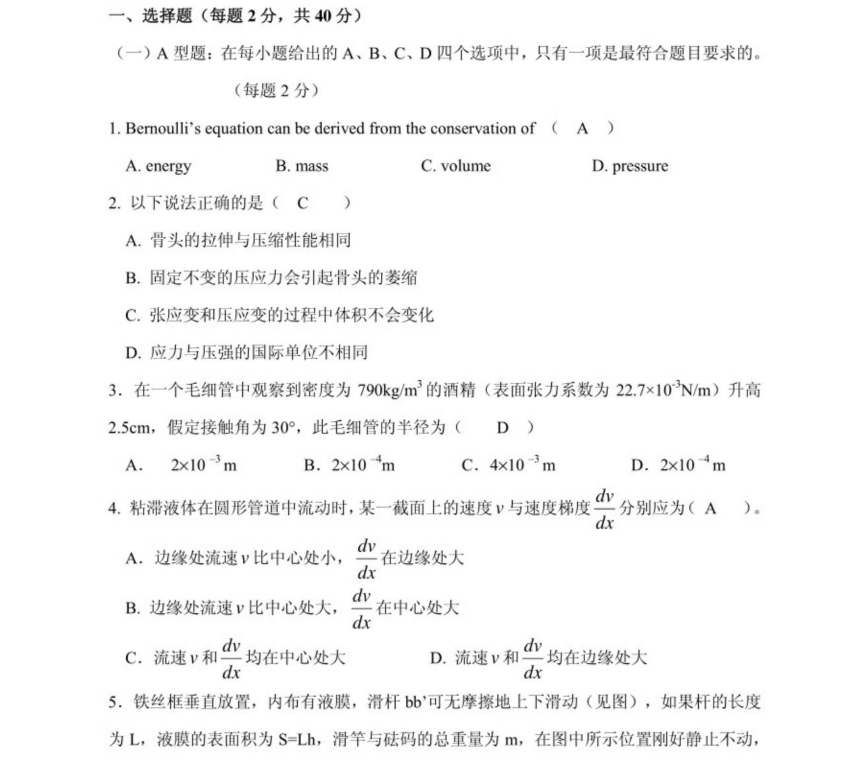
再者,习题集是“作弊码”。医物理的题库很小,而且很多题是从课后习题原样搬来的。去搞一本配套的习题集(或者学长学姐流传的“回忆版”),疯狂刷题。特别是计算题,考试考的不是你的微积分能力,而是“套公式”。大题一定要把原始公式列上(哪怕你记不住具体系数),把已知量代入,写清楚原理(如“根据流体力学原理…”),步骤分能拿满。
最后,抓大放小。如果你的专业不涉及核医学,核物理那章可以战略性放弃,只记半衰期和三种射线的穿透力(α纸挡、β铝挡、γ铅挡)。把时间花在几何光学(折射、透镜成像)和流体力学上,这两块是必考且好拿分的。
总结:扔掉复杂的数学推导,死磕“血液流动”和“影像成像”的物理原理,刷烂习题集,背准核心名词。这门课虽然难,但只要你把它当成“解释人体机能的工具”,及格甚至高分真的不难!
